Building a Directional Ultrasonic Sound Panel

A hands-on project building a directional ultrasonic sound panel using 50 ultrasonic transducers at 40 kHz, achieving consistent audibility at 30 meters with a tightly focused sound beam.

Introduction

Back in 2021, I discovered that sound transmission goes far beyond traditional dynamic speakers. Directional sound technology can concentrate audio into narrow beams, much like a flashlight focuses light. This technology is commonly used in museums and galleries, where visitors hear information only when standing directly in front of the emitter — step a meter to the side, and the sound disappears.

Directional sound concept

The Goal

My objective was to test whether directional sound could transmit across significant distances — tens of meters. I was inspired by LRAD (Long Range Acoustic Device) systems that can project sound up to 1 kilometer at intensities exceeding 150 dB. Obviously, I wasn't aiming for military-grade hardware, but I wanted to see how far a DIY approach could take me.

LRAD system reference

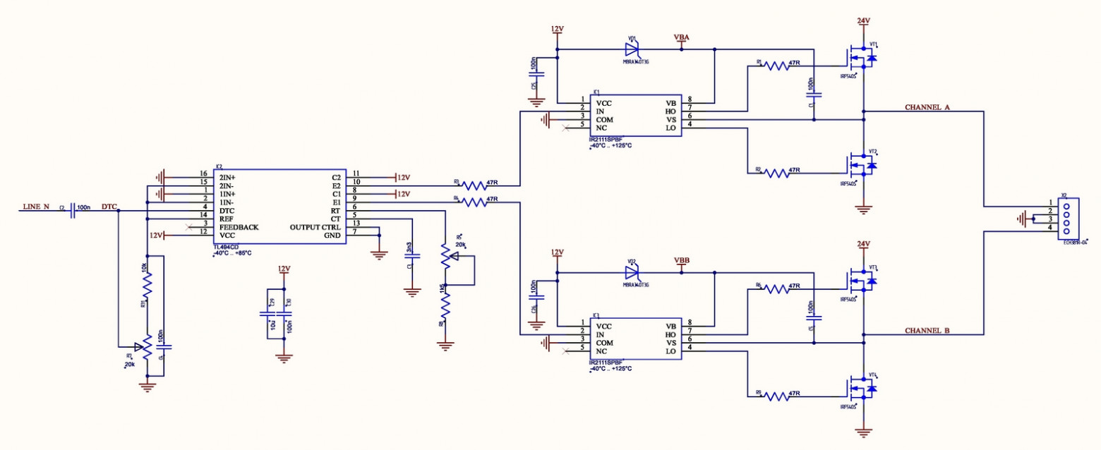
The Ultrasonic Amplifier Board

The amplifier board (designed back in April 2021) is the heart of the system. It features the following components:

  • TL494CD — PWM modulation IC that generates the carrier signal
  • IR2111SPBF — half-bridge gate drivers
  • STP60NF06 — power MOSFETs for driving the ultrasonic transducers
  • TPS54560 — DC/DC converter providing 12V control voltage
  • Dual-channel configuration for future expansion
  • 24V output stage powered directly from an external power supply
Amplifier board top view

A microcontroller is present on the board but was not utilized in the final design — the TL494CD handles all the modulation duties directly.

Board component detail

Initial testing with just two ultrasonic speakers yielded disappointing results — the sound was barely audible even at close range. It became clear that multiple emitters would be necessary.

Building the Transducer Array

The panel uses 50 ultrasonic transmitters:

  • Model: STJF TCT40-16T
  • Resonant frequency: 40 kHz
  • Maximum rating: 80V
  • Mounted on a fiberglass breadboard
  • Connected in parallel on the reverse side
Transducer array front

The spacing between transducers is somewhat uneven, but multiple sources I consulted suggested that precise spacing is not critical for this type of application. What matters more is the total number of emitters and the voltage applied to them.

Transducer array back with wiring

Control System

For audio input and remote control, the system uses:

  • DFPlayer Mini — a compact audio module that plays MP3 files from a microSD card
  • RF 433 MHz receiver — for wireless remote control
  • CPC1014 solid-state relay — for switching the audio player on and off
  • Custom remote control with a CR2032 battery holder
Control electronicsRemote control unit

How Directional Ultrasound Works

The principle behind parametric speakers (directional ultrasound) relies on the nonlinear behavior of air at high sound pressure levels. When ultrasonic waves at 40 kHz are amplitude-modulated with an audio signal, the nonlinear interaction in air demodulates the signal back into audible frequencies. Because the ultrasonic carrier has a very short wavelength, it forms a tight beam — the higher the frequency, the more directional the output.

Parametric speaker principle

Testing Results

The results were impressive:

"30 meters! Consistent audibility across the entire distance!"

When testing the complete 50-transducer panel, the directional focus remained remarkably sharp. Aiming the panel at a wall, the sound was clearly audible at the target but nearly inaudible even a few meters to the side. Testing through open windows suggested a potential range of 50-60 meters.

Range testing

Power Optimization

Increasing the power supply voltage from the initial 24V to 52V roughly doubled the perceived volume. At higher voltages, an unexpected phenomenon was observed: small polyethylene objects placed above the panel showed observable levitation — the ultrasonic pressure was sufficient to counteract gravity for lightweight materials.

Acoustic levitation effect

Important safety note: the author limited the input voltage to 60V, as the transducers are rated for a maximum of 80V. Exceeding this could damage or destroy the emitters.

Complete assembled panel

Design Considerations

Several factors affect performance:

  • Transducer frequency variance — individual transducers may have slightly different resonant frequencies, which can reduce overall efficiency when connected in parallel
  • Voltage vs. distance — higher voltage directly correlates with greater effective range
  • Capacitor selection — electrolytic capacitors must be rated for adequate voltage with margin; underrated caps can fail catastrophically at higher voltages
  • Number of transducers — more emitters create a larger effective aperture, tightening the beam and increasing range

Future Plans

The project has clear paths for improvement:

  • Deploy the second amplifier channel (the board supports dual-channel operation)
  • Add 60 additional transducers for a total of 110
  • Upgrade the power supply to 50-60V for maximum output
  • Conduct systematic comparative distance testing with different configurations

Conclusion

A DIY directional ultrasonic sound panel with 50 transducers can reliably project audible sound across 30+ meters with a tightly focused beam. The technology is accessible to hobbyists, the components are inexpensive, and the results are genuinely impressive. The ability to create a "beam of sound" that can be aimed like a spotlight opens up interesting possibilities for everything from art installations to practical signage and targeted announcements.

FAQ

What is this article about in one sentence?

This article explains the core idea in practical terms and focuses on what you can apply in real work.

Who is this article for?

It is written for engineers, technical leaders, and curious readers who want a clear, implementation-focused explanation.

What should I read next?

Use the related articles below to continue with closely connected topics and concrete examples.